社労士/初級インプット講座/健康保険法3-14 ~山川靖樹の社労士予備校~

社労士試験対策の決定版!山川靖樹プロデュースの社労士初級レベルのインプット講座!「健康保険法3-14:入院時生活療養費」

テキスト本文の開始

 

 

4  入院時生活療養費 (法85条の2)                        重要度 ●   

 

(1) 支給要件 (1項・2項)

 

条文

 


1) 特定長期入院被保険者が、厚生労働省令で定めるところにより、保険医療機関等のうち自己の選定するものから病院又は診療所への入院たる療養の給付と併せて受けた生活療養に要した費用について、入院時生活療養費を支給する。(平19選)

 

2) 入院時生活療養費の額は、当該生活療養につき生活療養に要する平均的な費用の額を勘案して厚生労働大臣が定める基準により算定した費用の額(その額が現に当該生活療養に要した費用の額を超えるときは、当該現に生活療養に要した費用の額)から、生活療養標準負担額*1を控除した額とする。(平19選)

 

 

ここをチェック

 

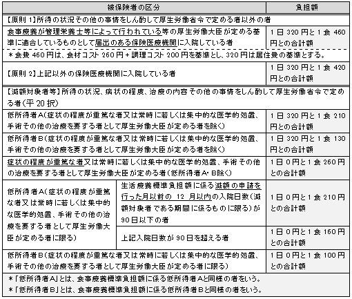
□*1「生活療養標準負担額」とは、平均的な家計における食費及び光熱水費の状況並びに病院及び診療所における生活療養に要する費用について、介護保険法に規定する食費の基準費用額及び居住費の基準費用額に相当する費用の額を勘案して厚生労働大臣が定める額(所得の状況、病状の程度、治療の内容その他の事情をしん酌して厚生労働省令で定める者については、別に定める額)をいう。

 

 

-----------------(117ページ目ここから)------------------

 

 

生活療養に要する平均的な費用の額を勘案して厚生労働大臣が定める基準により算定した費用の額

 

 

生活療養標準負担額

 

入院時生活療養費

 

 

ちょっとアドバイス

 

◆生活療養標準負担額 (則62条の3、平20.3.31厚労告221号ほか)

 

 

□「1日の生活療養標準負担額」のうち食事の提供に係るものの額は、3食に相当する額を限度とする。